
The Droflas Community Case Study
To tackle this problem, we'll use the Soft System's Methodology (SSM), developed by Peter Checkland in the 1980s. This method comprises multiple systematic steps that we'll follow to thoroughly break down the issue of the digital divide in the Droflas community. We'll then present comprehensive solutions, actionable plans, and effective strategies for managing the changes needed to put these solutions into practice. The effectiveness of the SSM approach, as demonstrated by Devi et al. (2023), lies in its ability to identify current processes and suggest improvements or entirely new and more efficient processes to meet both present and future needs. Moreover, Checkland and Poulter (2006) emphasize that the versatility of SSM extends across diverse domains, showcasing its suitability for various situations and contexts.
A digital divide exists in the Droflas community, situated in the northwestern part of the United Kingdom. Some individuals are unable to use digital tools like computers and the internet, primarily due to financial constraints. This issue affects not only these individuals but also their children, who form 34.8% of the child population. These children attend local schools that heavily rely on technology for teaching, causing them to lag behind their peers and limiting their future opportunities.
Sara and her children represent a clear example of people who face barriers related to physical access to technology and the skills required to use these technologies effectively. Their circumstances reflect what many families in similar situations experience daily. She is unable to access essential government services and job opportunities that require digital proficiency, as she lacks the necessary skills. This issue can be characterized as a very complex one because the lack of access to digital technology hinders the development of digital skills, ultimately affecting prospects and job opportunities. This cycle further affects their ability to afford digital devices, adding to the challenge. Although the city council has made efforts to introduce innovations aimed at bridging the digital divide in the community, these initiatives have not reached everyone effectively. There are reasons behind this ineffectiveness that need to be explored further. Ultimately, the digital divide in the Droflas community presents a complex challenge that extends beyond mere access to technology and affects education, employment, and overall well-being.
We are going to be using a rich picture to represent the current situation in the Droflas community below:

To develop the root definition, we will be doing a CATWOE analysis from the perspectives of each of these two major stakeholder groups, which are the members of the Droflas community and the Droflas city council.
Customers: These are individuals in the Droflas community who strive to provide for their families' needs and need stable jobs and a good income to be able to provide for themselves and their families and have access to government services and other opportunities. This mainly includes the families of the children who come from poor backgrounds, which make up 34.8% of the child population. It also includes Sarah and her children.
Actors: This includes the members of the Droflas community, the Droflas city council, the employers, the schools and school administrators, and family and friends helping with digital tasks.
Transformation Process: To make digital devices more affordable for people and their families, to make reliable internet connections more accessible, and to empower them with the skills to access government services and access opportunities.
WorldView: People just want to be able to get easy access to the basic services that they need, get stable jobs, earn a good income, and provide for themselves and their families.
Owner: The owners in this case can be seen as the authority, group, unit, or people who hold a high responsibility for bridging the digital divide in the Droflas community, and the identified owner is the Droflas city council.
Environment: Employers require skilled people to apply for jobs, and their job application process requires digital skills. A good job is needed to be able to afford digital devices and a good and reliable internet connection.
Customers: Individuals in the Droflas community who lack access to technology and also lack digital skills. This also mainly includes the families of the children who come from poor backgrounds, which make up 34.8% of the child population, which also includes Sarah and her children.
Actors: This includes the members of the Droflas community, the Droflas city council, the telecommunication companies, the university, and the schools and school administrators.
Transformation Process: To bridge the digital divide in the Droflas community and also teach digital literacy, which has already begun in the local schools where they make use of digital technologies to teach the children. However, efforts to bring up innovations to bridge this divide have had limited reach in the past.
WorldView: The worldview from this perspective is that the world is constantly changing and is going digital, and everyone has to keep up. Also, recent happenings like the COVID-19 pandemic have emphasized the importance of digital inclusion and taking services online. Technology increases efficiency, improves convenience, and makes it easier to deliver certain services in different sectors like education, health, and jobs, amongst others.
Owner: The owners in this case are also seen as the authority, group, unit, or people who hold a high responsibility for bridging the digital divide in the Droflas community, and the identified owner is the Droflas city council.
Environment: Limited awareness and resources within the community might pose challenges to implementing digital inclusion initiatives.
From both analyses, we can clearly see common themes: the main attention is on people in the Droflas community who are looking for steady jobs, sufficient income, access to necessary services, and chances to progress. These individuals often come from families with financial difficulties, with kids making up a significant portion of the young population. The main participants involved include community members, the Droflas city council, schools, and telecommunication companies. The fundamental viewpoint emphasizes the importance of easily reaching essential services, reliable jobs, and acknowledging the changing digital environment. Challenges emerge because of limited resources and awareness in the community.

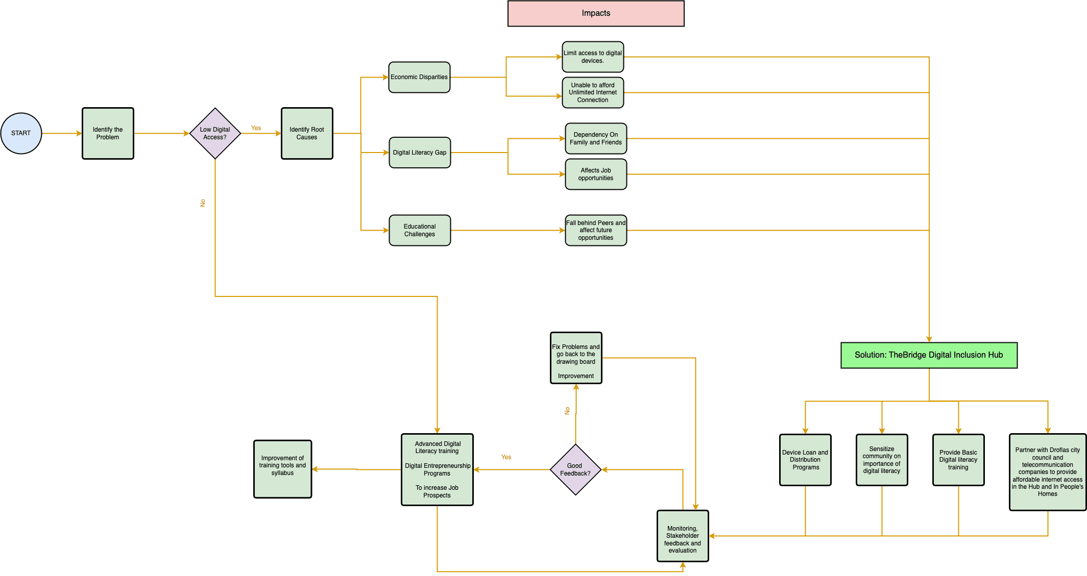
In the conceptual model, we start by identifying the problem in the community. If the problem is low digital access, we proceed to identify the root causes, which in this case include economic disparities, the digital literacy gap, and educational challenges, and also highlight the respective impacts of these problems, which are limited access to digital devices, the inability to afford unlimited internet connection, dependency on family and friends, affected job opportunities, and children falling behind peers and losing out on future opportunities. We then move on to the solution to improve this system and make it better, which includes our digital inclusion hub, where we will sensitize the community to the importance of digital literacy and digital inclusion, loan and distribute devices to families and people who can't afford them, Provide basic digital literacy training and partner with Droflas City Council and telecommunication companies to provide affordable internet access in the hub and in people's homes. We will also continue to monitor and evaluate this process and ask for feedback. If we receive negative feedback, we will make improvements based on the feedback and continue to evaluate because we care about the community. Once we are able to fit everyone's needs, we will now carry out advanced digital literacy programs and digital entrepreneurship programs to increase the job prospects of people in the community. For people who are not affected by low digital access, we will also advise them to take the digital literacy and digital entrepreneurship programs. As time goes on, we will continue to update the tools and syllabus used in trainings and in the hub to ensure that we are up to speed with the current trends.

This requires meeting with stakeholders and deciding on the solution briefly outlined in the conceptual model that best aligns with the problem situation. We believe that this is not a one-off process and is more of a continuous process, but we will be showing a SWOT analysis of the solution stated in the conceptual model above and how it relates to the stakeholders and the problem situation.
This involves identifying the feasible and desirable changes to implement based on our analysis in the previous step. However, we believe that all the initiatives involved in the conceptual model to solve the problem (The digital inclusion hub, which includes collaboration with telecommunication companies for subsidized reliable internet, sensitization, digital skills training, and device loan programs) are equally important, so instead, we will be coming up with ways to tackle the weaknesses and handle the threats.
How do we plan to implement these changes?

It is important to note that Implementing all these steps might require about 6 months to a year because there is no specific schedule for each action when we put them into practice in the real-life situation of the Droflas community. Additionally, some of these steps will occur simultaneously, allowing for feedback and enhancements.
This step is extremely important and builds upon the process of feedback monitoring and evaluation in our action plan. In this stage, we will also put our change management plan into action. This plan is especially focused on involving the thoughts of various people who are part of the project and making things better based on what they tell us. This way, we can ensure that our solution fits well and is customized for everyone involved. We have already initialized this step in our action plan, where we carry out surveys within the community to gather insights from them based on their current situation and also carry out sensitization programs involving the importance of digital inclusion. Here are some important things we're going to do:
